河北|关于做好耕地破坏程度认定鉴定工作的通知
2026.04.13

为深入贯彻习近平总书记关于耕地保护工作重要指示批示精神,落实最严格的耕地保护制度,严厉打击非法占用耕地违法犯罪行为,根据《自然资源部办公厅 司法部办公厅关于进一步加强协作配合做好耕地破坏程度认定鉴定工作的通知》(自然资办 函〔2024〕2253号)要求,现就做好耕地破坏认定鉴定工作有关事项通知如下。
一、耕地破坏程度认定范围
在办理涉嫌非法占用耕地违法犯罪案件中,以下情形不具有争议性问题的,可按程序出具耕地破坏程度行政认定意见:耕地上建筑物或者构筑物已经形成、地基施工基本完毕、基坑已开挖或者基础桩已基本完成施工、建筑物或构筑物基础和底层结构已基本完成的、对耕地上采取水泥沥青硬化等措施工程建设的、对耕地上挖砂、采石、采矿、取土、挖湖造景等明显造成土壤耕作层毁坏的。
二、耕地破坏程度认定部门
耕地破坏程度行政认定由市级(含定州、辛集、雄安新区) 以上自然资源主管部门承担。省自然资源厅负责省本级查处案件涉及耕地破坏程度行政认定工作。市级自然资源主管部门负责市本级、所辖县(市、区)自然资源主管部门和辖区内有关单位查处案件涉及耕地破坏程度行政认定工作。市级以上自然资源主管部门成立耕地破坏程度认定委员会(以下简称“认定委员会”), 负责耕地破坏程度行政认定工作。认定委员会主任由负责行政认定的自然资源主管部门分管执法工作的领导担任,成员由执法、法规、耕地保护、调查监测、测绘等业务部门组成,办公室设在执法局(处、科),负责耕地破坏认定日常工作,包括认定申请材料的受理、审核、研究初步认定意见等相关事项。
三、耕地破坏程度认定程序
符合耕地破坏程度认定情形,需要对耕地破坏程度进行认定的,由案件办理单位提出书面申请,并提供案件调查报告、耕地认定书、勘验材料、询问笔录、现场照片和影像资料等必要认定材料。承办认定工作的自然资源主管部门收到申请后,要及时组织认定委员会成员开展审查认定和实地踏勘,必要时可以组织具有土地、测绘、农业等相关行业高级技术职称的专家进行论证,
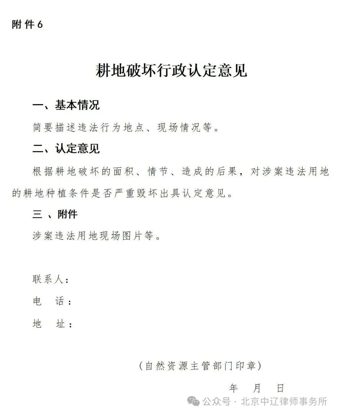
经认定委员会集体研究,出具行政认定意见。对于明显造成土壤耕作层破坏,且不具有争议的,可以依据耕地认定书、现场照 片、录像等客观证据直接出具行政认定意见。
四、耕地破坏程度鉴定范围
在认定过程中对耕地破坏程度有争议,司法机关、办案单位及有关当事人不认可耕地破坏行政认定意见,以及涉及关键专门性问题的非法排放、倾倒处理有放射性的废物、含传染病病原体的废物、有毒物质、其他有害物质破坏耕作层的,可以委托在省司法厅登记备案的具有耕地破坏程度鉴定资质的司法鉴定机构进行鉴定,并规范出具司法鉴定意见。
各级自然资源主管部门、司法行政机关应当加强协作配合, 定期或者不定期会商研究耕地破坏程度认定鉴定工作,协商解决问题,完善机制,通过联合开展培训、互派师资授课等方式,全面提升执法能力和认定人员业务能力。耕地破坏认定所需经费由负责认定的单位承担,耕地破坏鉴定所需经费由委托鉴定的单位承担 。

