四川省〈土地估价行业监督管理规范〉实施细则
2026.03.25

在自然资源部《土地估价行业监督管理规范》基础上,创新实现行业监管“全覆盖”。
首次在文件中明确省土地估价师协会要协助省厅开展行业监管工作,为建立健全行政监管与行业自律相结合的协同管理制度奠定基础。
进一步明确市级自然资源主管部门的职能职责,构建了分级负责、上下联动的监管体系。
对机构备案、执业规范、监督检查及行业自律等内容进行明确。
土地估价
是指土地估价机构及其土地估价专业人员,根据委托对土地及其附着物、定着物相关权利、权益的价格或者价值进行评定、估算,并出具土地估价报告的专业服务行为。
土地估价机构
是指依法设立并从事土地估价活动的专业服务机构,包括开展土地估价的其他单位。
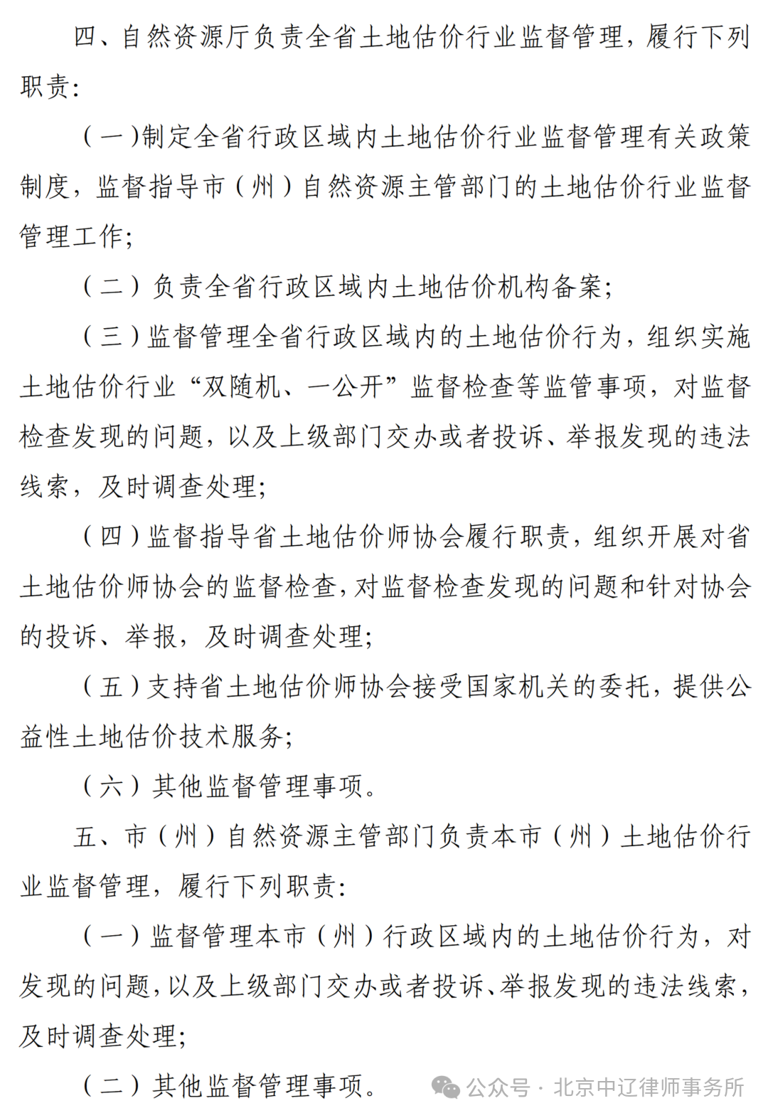
自然资源厅
负责全省土地估价行业监督管理,制定全省行政区域内土地估价行业监督管理有关政策制度,监督指导市(州)自然资源主管部门的土地估价行业监督管理工作;
负责全省行政区域内土地估价机构备案;
监督管理全省行政区域内的土地估价行为,支持省土地估价师协会接受国家机关的委托,提供公益性土地估价技术服务等。
市(州)自然资源主管部门
负责监督管理本市(州)行政区域内的土地估价行为,对发现的问题,以及上级部门交办或者投诉、举报发现的违法线索,及时调查处理。
省厅相关负责人强调
出台《实施细则》是深化行业管理改革、优化监管服务方式的重要举措,旨在强化事中事后监管,规范市场秩序,进一步提升土地估价服务的专业性、公信力和透明度,为全省土地市场健康有序发展提供有力支撑。
下一步全省各级自然资源主管部门将认真组织宣传培训,推动《实施细则》落地实施,持续优化土地估价行业生态,助力全省经济社会高质量发展。


