辽宁 | 关于加强矿业权管理促进矿业高质量发展的意见
2026.03.21

为贯彻党的二十届四中全会精神,落实省委、省政府决策部署,以新质生产力推动资源优势转化为产业优势,促进我省矿业高质量发展,根据《中华人民共和国矿产资源法》等法律法规及有关规定,经省人民政府同意,现就加强全省矿业权管理提出如下意见。
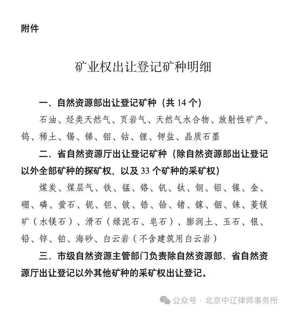
(一)优化资源保护开发格局 统筹国土空间规划和矿业发展需求,构建矿业勘查、开发、储备、保护协同发展的新格局,提升战略性矿产的保障能力,切实维护国家资源安全和发展利益。在各级矿产资源规划中统筹考虑战略性矿产差别化政策等因素,优化勘查开发布局,引导矿业权整合,推进我省矿业规模化、集约化、现代化、绿色化发展。 (二)严格矿业权准入 严格把好矿业权设立准入关,按照规划管控要求,做好勘查开采区块、建筑砂石土集中开采区、最低开采规模和总量管控等要素审核。属地人民政府应组织相关部门引导已有的小型建设规模的采矿权通过整合重组、升级改造,逐步提升到中型以上建设规模,促进规模化开发,提升矿产资源开发利用水平。 (三)规范矿业权出让计划管理 省自然资源厅负责管理全省矿业权出让计划。县级自然资源主管部门商同级有关部门按年度编制矿业权出让计划,经市级自然资源主管部门复核,报省自然资源厅备案后组织实施。矿业权出让计划可分次报送,超过一年未实施的应重新报送。 二、严格矿业权出让 (四)明确出让登记权限 1.探矿权。除自然资源部出让登记的矿种以外,其余矿种探矿权由省自然资源厅负责出让登记。 2.采矿权。除自然资源部出让登记的矿种以外,其余战略性矿产、金属矿产以及省优势矿产采矿权由省自然资源厅负责出让登记。 市级自然资源主管部门负责除自然资源部、省自然资源厅出让登记以外的其他矿种采矿权出让登记,不得委托县(市、区)级出让登记。 各级自然资源主管部门负责出让登记的矿种详见附件。 3.出让登记权限调整前已设立的探矿权、采矿权,其登记和许可审批按本次调整后的权限办理。自本意见印发之日至2026年1月31日为过渡期,对本意见印发前已按照原出让登记权限受理但尚未办结的项目,如申请材料齐全、符合要求的,各级自然资源主管部门应在过渡期内继续办理;过渡期结束后,相关在办件因申请材料不齐全、需要补正等原因仍未办结的,按照本意见规定的出让登记权限转交办理。 (五)坚持市场化配置 除法律、行政法规或者国务院规定可以通过协议出让或者其他方式设立的以外,我省矿业权均采取招标拍卖挂牌方式出让。各级竞争性出让矿业权全部纳入公共资源交易平台进行交易。 (六)规范探矿权出让登记 1.优选出让勘查区块。省自然资源厅依据矿产资源规划筛选拟出让勘查区块,优先出让战略性矿产和省优势矿产探矿权。省自然资源厅委托市级自然资源主管部门就拟出让勘查区块征求同级生态环境、交通运输、水利、文物保护、应急管理(矿山安监)、林业与草原等部门意见后,报省自然资源厅纳入出让项目库。项目入库超过一年未实施的应重新征求意见。 2.严格勘查方案审批。勘查方案应按年度明确勘查投入,在同一勘查周期内实施钻探、坑探、槽探、浅井等实质性勘查工作的平均年度最低勘查投入应达到每平方公里5万元以上。实施坑探工程的,开展勘查工作前应获得县级以上生态环境、应急管理(矿山安监)主管部门同意方可作业。 3.落实年度最低勘查投入要求。县级以上人民政府自然资源主管部门应依托矿业权人勘查开采信息管理系统和勘查方案对探矿权人勘查投入开展监督检查。 (七)严格探矿权退出 1.规范探矿权续期要求。期限届满未申请续期或依法不予续期的,探矿权消灭。探矿权到期前5年内无正当理由未开展或未实质性开展勘查工作(按钻探、坑探、槽探、浅井工程量核定),不予续期。2025年7月1日前已设立的探矿权有效期限合计满20年的,予以续期1次。2025年7月1日(含)以后设立的探矿权按照国家有关法律法规执行。探矿权出让合同已约定勘查期限的,按合同执行。 2.严格执行违法违规查处退出机制。持勘查许可证违法采矿的,自然资源主管部门依法吊销勘查许可证。未达到年度最低勘查投入要求的,自然资源主管部门责令限期整改,拒不整改的,依法吊销勘查许可证。未经县级以上生态环境、应急管理(矿山安监)主管部门同意擅自实施坑探工程的,由相关部门依法予以处罚,并限期整改,逾期未整改的,探矿权到期后不予续期。 (八)规范采矿权出让登记 1.严格采矿权出让。除符合规定的情形外,新设采矿权范围不得与已设采矿权垂直投影范围重叠,可集中开发的同一矿体不得设立2个以上采矿权。新设砂石露天矿山不得以山脊划界。相邻矿山生产建设作业范围最小距离应满足相关安全生产规定。 2.提高建设规模要求。新建和改扩建后建设规模小于30万吨/年的煤矿、铁矿、菱镁矿、水泥用石灰岩,小于10万吨/年的铅矿、锌矿、膨润土,小于3万吨/年的金矿、锰矿,不予批准开采方案,且新建矿山设计服务年限应不少于5年(不含基建期)。已设采矿权应开展生产勘探、深部找矿等工作提升储量,申请续期时建设规模不得低于规划最低开采规模。 (九)严格采矿权退出 1.严格监督矿业权人履行法定义务。已设采矿权未按规定开展矿区生态修复、缴纳有关税费的,生态修复验收未通过,未按合同约定建成绿色矿山的,“三率”指标未达到国家标准要求的,由自然资源主管部门责令限期改正,逾期不改正的,采矿权到期后不予续期。 2.严格执行违法违规查处退出机制。矿业权人故意报送虚假的矿产资源储量报告,情节严重的,由原矿业权出让部门收回矿业权。对未依法取得采矿许可擅自开采、在超出采矿权登记的开采区域开采、在自然保护地等禁止开采区域内违法开采的,自然资源主管部门责令停业整顿;拒不停止违法行为的,属地政府依法予以关闭,原出让登记部门吊销其采矿许可证。 (十)规范矿业权协同审查 县级人民政府应组织自然资源等相关部门建立矿业权协同审查机制。勘查和开采许可审批(注销、变更探矿权采矿权人名称、缩小矿区范围除外)应由县级自然资源主管部门征求同级生态环境、应急管理(矿山安监)、交通运输、文旅、水利、林业和草原等部门意见,相关部门应于10个工作日之内回复是否同意办理的明确意见,征求意见时间不计入审批时限。经协同审查符合自然资源、生态环境、安全生产、水利、自然保护地等相关法律法规规定的,出让登记部门方予颁发勘查许可证和采矿许可证。 (十一)推进矿山升级改造 1.加快推动矿区生态修复和绿色矿山建设。全省严格落实矿区生态修复分级验收制度,省自然资源厅负责组织部、省发证矿山闭坑验收;市级自然资源主管部门负责组织所有矿山阶段性验收及市发证矿山闭坑验收,县级自然资源主管部门负责年度计划执行情况监督检查。新建矿山应在正式投产后1年内达到绿色矿山标准,在产矿山依据规划有序创建绿色矿山,引导已建成绿色矿山提质升级。 2.推动科技赋能矿山建设。提高科技成果在矿山升级改造中转移转化成效,利用5年左右的时间,加快推进大型矿山全面实现机械化,支持矿山开展数字化、智能化、智慧化建设;推动中小型矿山加快机械化改造,鼓励数字化、智能化、智慧化升级;推动矿产资源产业链向精深加工延伸,提升产品附加值,在更高水平上实现矿产资源开发与经济、社会、环境效益的统一。 (十二)压紧压实监管责任 各级政府对本辖区矿业权管理、矿业秩序维护、矿业产业发展负总责,要加强组织领导,建立健全协同联动机制,明确任务分工,细化工作措施,做好经费保障。对履职不力、违规审批、监管不严等造成矿业秩序混乱、生态环境破坏、安全生产事故、违法违规行为频发高发的,要依规依纪依法严肃追责问责,确保矿业权管理工作落实到位。 本意见自印发之日起实施,有效期五年。本意见实施前已印发的其他文件与本意见规定不一致的,按照本意见执行。国家有新规定的,从其规定。

