中辽普法文章

广西壮族自治区耕地破坏程度认定鉴定实施办法

2026.03.13

8203611b0db9914d2b9bc9a77ca401b.jpg

第一章  总则
图片

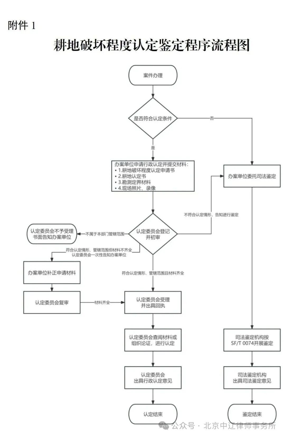
第一条 为有效打击非法占用耕地违法犯罪行为,规范做好全区耕地破坏程度认定鉴定工作,根据《中华人民共和国土地管理法》《广西壮族自治区土地管理条例》《最高人民法院关于审理破坏土地资源刑事案件具体应用法律若干问题的解释》和《自然资源部办公厅 司法部办公厅关于进一步加强协作配合做好耕地破坏程度认定鉴定工作的通知》有关规定,结合我区实际,制定本办法。

第二条 在涉嫌非法占用耕地违法犯罪案件办理中,县级以上自然资源主管部门、综合行政执法部门、公安机关、检察院、法院以及乡镇人民政府(街道办事处)等办案单位(以下简称“办案单位”)需要对耕地破坏程度进行认定或者鉴定的,适用本办法。

第三条 行政认定意见和司法鉴定意见均可作为办案单位确定耕地破坏程度的依据。


图片

图片
第二章  适用条件
图片

第四条 开展耕地破坏程度认定,涉案地块应当符合以下情形之一:

(一)建筑物或构筑物已经形成;

(二)地基施工基本完毕;

(三)基坑已开挖或基础桩已基本完成施工;

(四)建筑物或构筑物基础和底层结构已基本完成;

(五)对耕地使用水泥沥青硬化;

(六)在耕地上挖砂、采石、采矿、取土等明显造成土壤耕作层破坏;

(七)其他明显造成土壤耕作层破坏且不具有争议性、非关键专门性问题的。

第五条 对耕地破坏程度有争议、涉及关键专门性问题的,应当进行耕地破坏程度鉴定。


图片

图片

第三章  实施主体

图片

第六条 办案单位需要对耕地破坏程度进行认定的,向自然资源主管部门提出认定申请;需要对耕地破坏程度进行鉴定的,委托相关鉴定机构开展司法鉴定。

第七条 自治区、设区市自然资源主管部门成立耕地破坏程度认定委员会(以下简称“认定委员会”)。

认定委员会主任原则上由本级自然资源主管部门主要负责同志担任,主要成员由自然资源、农业农村主管部门相关内设处室(科室)负责同志组成。各设区市可根据工作需要,增加认定委员会参与单位。

认定委员会应当组建耕地破坏程度认定专家库。入库专家应具备土地、测绘、农业等相关领域中级及以上职称,且有3年以上耕地保护等相关工作经验;机关单位公务员应具备副处级及以上职级。

第八条 市级认定委员会负责设区市、县(市、区)两级查处案件涉及的耕地破坏程度认定工作。自治区级认定委员会负责以下案件的耕地破坏程度认定工作:

(一)自治区级查处的非法占用耕地违法犯罪案件;

(二)全区重大的破坏耕地资源犯罪案件;

(三)申请人或案件当事人对市级认定委员会作出的认定意见有异议的案件。

第九条 从事耕地破坏程度鉴定相关业务的鉴定机构,可根据办案单位委托进行耕地破坏程度鉴定,出具司法鉴定意见。办案单位可以在全国范围内委托有资质的鉴定机构和鉴定人从事耕地破坏程度鉴定业务。鉴定机构和鉴定人名册可通过各省级人民政府司法行政部门进行查询。

全区从事耕地破坏程度鉴定的鉴定机构和鉴定人名册以自治区司法厅网站公布信息为准。


图片

图片
第四章  程序
图片

第十条 办案单位提出耕地破坏程度认定申请,并提交以下材料:

(一)耕地破坏程度认定申请书。办案单位按照一案一申请原则,简要说明案件基本情况,并填写附件《耕地破坏程度测量面积表》。

(二)勘测定界材料。办案单位委托具有测绘资质的单位,依照《土地勘测定界规程》(TD/T1008)开展现场勘验测量后编制。勘测定界材料包括勘测定界表、勘测面积、界址点成果表等可以证明涉案地块耕地面积的内容,并附具叠加有涉案地块勘测矢量范围线的正射航拍影像或卫星对比图,勘验结论应当注明涉及耕地用途已被改变的明确结论。

(三)耕地认定书。载明占用耕地(永久基本农田)破坏程度的有关情况。

(四)现场照片录像。采用通用格式,分辨率、尺寸、清晰度应当满足判定拍摄对象现状、范围的要求(远景照片1张以上、不同角度近景照片合计4张以上),拍摄日期应当在申请日前7日之内。资料清单应当载明需证明的事实、对象、拍摄人、拍摄时间、拍摄地点等。

办案单位可根据工作需要向自然资源主管部门函请提供耕地认定书、现场照片录像(航拍或卫星影像)等相关材料,有关自然资源主管部门应当予以协助配合。

第十一条 认定委员会收到申请后,统一登记,对认定地块的情形符合性、管辖范围和材料完整性进行初审,5个工作日内作出是否受理决定:

(一)符合认定条件且材料齐全的,出具受理回执。

(二)符合认定条件但材料不全的,一次性告知申请人需要补充的内容和材料,将申请材料一并退回要求补正。补正重新提交后,认定委员会应在5个工作日内完成复审。复审通过的,出具受理回执。

(三)对于耕地破坏程度有争议、涉及关键专门性问题的,作出不予受理决定,并告知申请人可以申请耕地破坏程度鉴定。

(四)不属于本部门管辖范围的,作出不予受理决定,书面告知申请人到有管辖权的部门申请。

第十二条 认定委员会受理后,可以直接依据申请材料、现场照片、录像等证据进行认定,也可以通过组织专家论证进行认定。组织专家论证的,需从专家库抽取3名专家组成论证组,对所提交材料进行论证,必要时可组织现场踏勘。论证组由土地、测绘、农业领域专家各1名专家组成,重大案件可酌情增补专家。

第十三条 认定委员会认定耕地种植条件严重破坏的,出具耕地破坏程度行政认定意见。行政认定意见中应当载明违法行为发生时间、地点、认定地块的坐落位置、面积,涉及的耕地、永久基本农田面积,耕地被严重破坏的具体情形及相应面积等。

认定委员会应在受理之日起10个工作日内出具行政认定意见;情况复杂的,经认定委员会主任批准可延长10个工作日,并书面告知办案单位。需进行现场踏勘的,其工作时长不计入认定期限。

第十四条 耕地破坏程度鉴定的委托与受理、程序和方法、意见等,参照《耕地和林地破坏司法鉴定技术规范》(SF/T 0074—2020)执行。


图片

图片
第五章  监督管理
图片


第十五条  自治区级认定委员会强化对市级认定委员会认定工作的日常监督,加强程序合规性、材料完整性、意见规范性等方面的业务指导,推动全区耕地破坏程度认定工作规范、有序开展。

第十六条 自治区、各设区市自然资源主管部门推动本部门所属的、在自然资源领域具备较强专业技术能力的事业单位,依法申请登记为耕地破坏程度鉴定机构。各级自然资源主管部门、司法行政机关应当加强耕地破坏程度认定鉴定业务培训的协作配合,通过邀请参加培训、联合开展培训、互派师资授课等方式共享业务培训资源,全面提升认定鉴定业务能力。

第十七条  自治区司法厅负责编制全区从事耕地破坏程度的鉴定机构和鉴定人名册,抄送自治区自然资源厅并及时通过网站公开发布;鉴定机构或鉴定人名册有变化的,应当及时调整并公开发布。

第十八条  各级自然资源主管部门、公安机关、司法行政机关要强化办理涉嫌非法占用耕地违法犯罪案件的工作联动,加强部门间的沟通联系和工作协作,及时会商研究解决有关问题,共同严厉打击非法占用耕地违法犯罪行为。


图片

图片
第六章  附则
图片


第十九条 办案单位申请耕地破坏程度认定鉴定所需相关费用,由办案单位承担,经费纳入本单位年度预算。耕地破坏程度认定单位开展耕地破坏程度认定所需费用,纳入本单位年度预算。

第二十条 设区市自然资源主管部门可会同当地公安机关、司法行政机关,根据本办法制定符合当地实际的实施细则。

第二十一条 本办法自发布之日起实施,《广西壮族自治区耕地破坏损毁鉴定办法(试行)》同时废止。法律法规或上级政策另有规定的,从其规定。


广西壮族自治区自然资源厅

广西壮族自治区公安厅

广西壮族自治区司法厅

 2026年1月9日


图片


图片
图片
图片
图片







END

1-2512151F459126.png

1-2512151F500637.jpg